行业主要上市公司:百度集团 ( 09888.HK ) 、网易 ( 09999.HK ) 、浪潮信息 ( 000977.SZ ) 、美林数据 ( 831546.NQ ) 、数聚软件 ( 838617.NQ ) 等亿融配资
本文核心数据:部署机构 ; 部署规模
——本地部署类商业 BI 概述
本地部署类商业 BI 指将 BI 系统的服务器、数据存储、分析工具等核心组件,部署在企业自有 IT 基础设施 ( 如本地数据中心、私有服务器 ) 内的商业智能解决方案。本地部署类商业 BI 的核心优势在于数据自主可控与合规性保障,因此在对数据安全、行业监管有强需求的场景中仍不可替代。

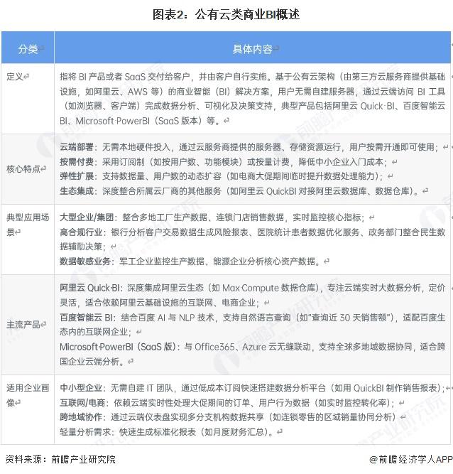
——公有云类商业 BI 概述
公有云类商业 BI ( SaaA BI ) 指将 BI 产品或者 SaaS 交付给客户,并由客户自行实施。公有云类商业 BI 核心价值在于降低 BI 使用门槛 ( 无需硬件和运维投入 ) 、提升数据分析效率 ( 云端实时处理 + 生态联动 ) 、支持业务灵活扩展 ( 按需调整资源 ) 亿融配资,帮助企业聚焦"数据决策"而非"技术搭建"。

——本地部署类商业 BI 占比高
2021-2024 年中国商业智能和分析软件市场细分技术结构中,本地部署类占比从 2021 年的 87.5% 下降至 84.3%,公有云占比从 12.5% 上升至 15.7%。

—— 2024 年本地部署类商业 BI 市场规模约 9.0 亿美元
中国本地部署类商业 BI 市场规模从 2021 年的 6.8 亿美元增长到 2024 年的 9.0 亿美元。本地部署类商业 BI 市场规模稳步增长,但增长速度逐渐放缓,可能是因为随着市场逐渐饱和,以及企业对云计算技术接受度的提高,本地部署的增长动力有所减弱。

—— 2024 年公有云类商业 BI 市场规模约 1.7 亿美元
中国公有云类商业 BI 市场规模从 2021 年的 1.0 亿美元增长到 2024 年的 1.7 亿美元。公有云类商业 BI 市场规模相对较小,但增长速度较快,2021-2023 年增速均在 20% 以上,2024 年增速虽有所下降,但仍保持在 10% 以上。表明公有云类商业 BI 市场处于快速发展阶段,越来越多的企业开始倾向于采用公有云 BI 解决方案,以享受其灵活、成本低等优势。

更多本行业研究分析详见前瞻产业研究院《中国商业智能(BI)行业市场前瞻与投资战略规划分析报告》
同时前瞻产业研究院还提供产业新赛道研究、投资可行性研究、产业规划、园区规划、产业招商、产业图谱、产业大数据、智慧招商系统、行业地位证明、IPO 咨询 / 募投可研、专精特新小巨人申报、十五五规划等解决方案。如需转载引用本篇文章内容,请注明资料来源(前瞻产业研究院)。
更多深度行业分析尽在【前瞻经济学人 APP】亿融配资,还可以与 500+ 经济学家 / 资深行业研究员交流互动。更多企业数据、企业资讯、企业发展情况尽在【企查猫 APP】,性价比最高功能最全的企业查询平台。
N配资提示:文章来自网络,不代表本站观点。